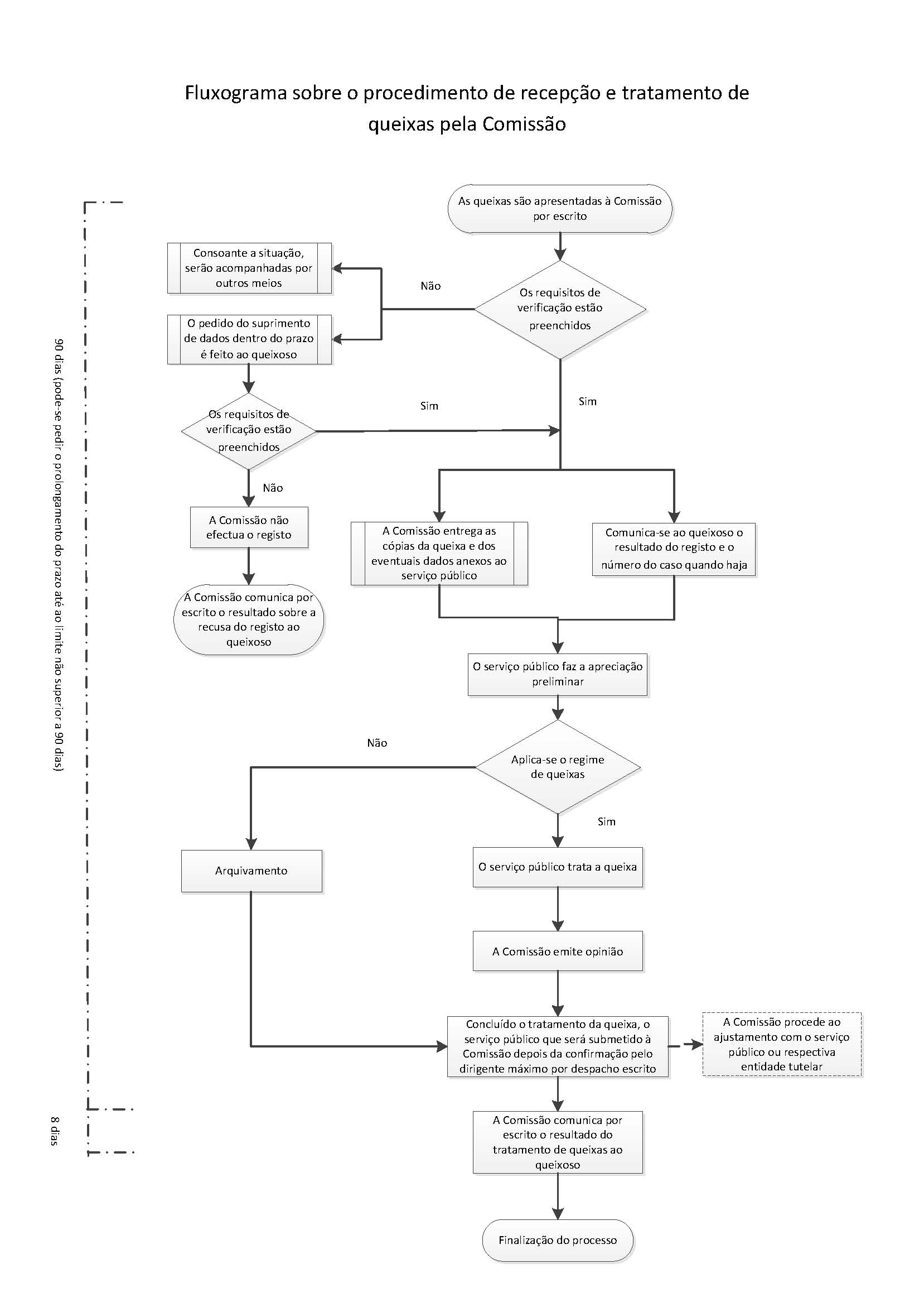
Tendo recebido e registado a queixa, a Comissão transfere a cópia da queixa e eventuais informações anexas ao serviço público para tratamento. Concluído o tratamento preliminar, o serviço público deve, em primeiro lugar, apresentar à Comissão a proposta de tratamento de queixas. Após a análise da Comissão e coordenação do serviço público, este pode determinar a proposta de tratamento e enviar o relatório final à Comissão que por fim, comunica o resultado do tratamento ao queixoso.
O tratamento de queixa deve ficar concluído no prazo de 90 dias contado a partir do dia seguinte à recepção da queixa com informações completas. Em caso de situação complexa, o prazo de análise poderá ser prolongado até ao limite não superior a 90 dias. Concluído o tratamento, o resultado será comunicado ao queixoso no prazo de 8 dias.
Fluxograma sobre o procedimento de recepção e tratamento de queixas pela Comissão
